HOY SE HABLA DE

La primera naked eléctrica de Honda: una Neo Sports Café para el carnet de conducir A1, según estas patentes

La primera naked eléctrica de Honda: una Neo Sports Café para el carnet de conducir A1, según estas patentes
Sin comentarios Facebook Twitter Flipboard E-mail
ruben-leal

Rubén Leal

Las patentes de la moto eléctrica de Honda que tomaría las líneas de la Honda CB125R siguen evolucionando y ya tenemos más detalles del que podría ser el primer conjunto de manillar ancho 100% ecológico de los del ala dorada.

Al igual que la montura Neo Sports Café de la que toma prestadas las líneas, llegaría con una homologación para no más de 11 kW (15 CV), de forma que se podría llevar con el carnet de conducir A1 o con una licencia de coche con al menos tres años de vigencia.

La moto eléctrica de Honda sigue tomando las líneas de la CB125R

Honda Moto Electrica Patentes 2021 1

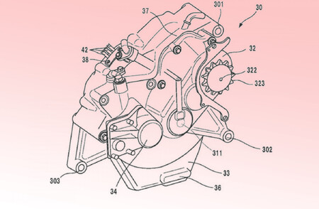
Ya te mostramos en verano las primeras patentes que ponían sobre la mesa una posible Honda CB125R eléctrica, o al menos esa era la moto en la que se apoyaban para realizar los diseños. Y lo han hecho una vez más, ahora con bastantes detalles que vuelven a salir a la luz de la mano de medios internacionales como Visordown.

De ahí que podamos pensar que la primera moto de corte naked 100% ecológica del fabricante japonés esté muy cerca y vaya a ser una montura que encaje en el apartado Neo Sports Café del catálogo. En su momento los registros eran más genéricos pero ahora nos acercan todavía más al esquema del sistema de propulsión eléctrico en el que están trabajando.

Tanto a nivel de chasis como de otros componentes estamos hablando de una Honda CB125R, lo que da pistas sobre la intención de que forme parte de la categoría de motos para el carnet A1, lo que quiere decir que rendiría una potencia nominal de 11 kW (15 CV) como mucho.

Honda Moto Electrica Patentes 2021

Muy interesante también es cómo apuestan por las entradas de aire de su modelo neo-retro de 125 cc para hacer que el aire circule hacía la zona del depósito, que en el caso de la montura eléctrica es el lugar en el que se esconde la batería, como ya hacen otras tantas motos eléctricas del mercado.

Además, el escaso carenado de la naked de aires retro serviría para ocultar su condición de montura ecológica, dándole un aspecto de moto convencional. Honda no es nueva en esto, sino que en su mercado (que no en España) ya cuenta con modelos 100% cero emisiones como el Honda PCX Electric, el scooter del que se tomaría la experiencia a nivel motor. Y también vimos en su momento rodando a la Honda CR Electric, aunque en este caso sigue siendo un prototipo.

Veremos lo que nos tiene preparado Honda para los próximos años.

En Motorpasión Moto | Estas son las nueve motos más esperadas de 2021: trail, naked, superdeportivas y también para el carnet A2

Comentarios cerrados
Inicio