HOY SE HABLA DE

Revolución Ferrari. Los italianos han robado a Honda una mítica idea que metieron en sus motos en los 90 y con la que hicieron historia

Honda Nr 1 2025
Sin comentarios Facebook Twitter Flipboard E-mail
john-fernandez

John Fernández

Los que más años tengan encima de un sillín de una moto recordarán con estupor dos modelos concretos de Honda: las NR 500 y NR 750. Aquello fue una pequeña gran revolución en la historia de las motos y de la competición. Fue cuando Honda experimentó por primera vez con los pistones gemelos ovalados. Luego acabaron llevando la tecnología a las motos de calle al principio de los '90.

Pues es curioso, porque no es Honda la que quiere revivir su invento, si no Ferrari. Los italianos reviven casi tres décadas después una idea que estaba muerta.

La FIM acabó prohibiendo los pistones ovalados en las motos de Honda

Lo que hoy nos sirve para recordar una época gloriosa para Honda, por otra parte. Honda necesitaba más potencia en sus motos de cuatro tiempos, pero no podía meter más de cuatro cilindros. Así que los ingenieros nipones crearon un motor en V con cuatro pistones ovalados.

Y aquí la magia: básicamente eran ocho pistones porque cada cámara de combustión tenía dos bujías y ocho válvulas. Y cada pistón tenía dos bielas. Un truco que también trajo sus problemas, especialmente en la parte recta del pistón por la tensión. Total, que aquel motor de 500 cc V4 4T entregaba significativamente menos potencia que los motores de dos tiempos que todavía estaban permitidos.

Así que la Honda NR 750 fue la 'solución', entre comillas. Era la aspirante a ganar el mundial de resistencia del '87: 160 CV a 15.500 vueltas para ser mucho más potente que la competencia. ¿El problema? Que lo era tanto que la FIM acabó prohibiendo los pistones ovalados. Y adiós chanchullo.

Honda Nr 2 2025

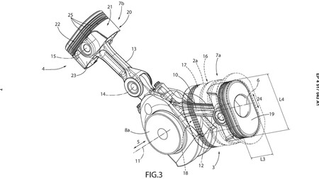
Pues Ferrari acaba de recuperar esa viejísima idea de Honda. Obviamente, no para una moto, sino para un coche. De hecho, está construyendo un V12. Lo curioso es que combinan tecnologías conocidas, antiguas y hasta ahora fallidas en una combinación de motores sumamente interesante.

La clave está en un cigüeñal similar al de un seis cilindros en línea, combinado con bielas de enlace que permiten montar los pistones en oposición sin desplazamiento longitudinal. Para mejorar el rendimiento, Ferrari introduce cojinetes de pivote adicionales en la biela secundaria, lo que podría reducir la presión sobre las paredes del cilindro.

Ovalados 1 2025

Y por supuesto, los pistones ovalados 'made in Honda'. Aquí Ferrari los orienta de manera distinta para hacer la culata más corta y estrecha, aunque no ofrece soluciones a los problemas de compresión y extracción de aceite que afectaron a Honda.

Imágenes | MOTORRAD

Comentarios cerrados
Inicio