Los asistentes de dirección podrían llegar a las motos según esta patente de Honda

Los asistentes de dirección podrían llegar a las motos según esta patente de Honda
Sin comentarios Facebook Twitter Flipboard E-mail
jesus-martin

Jesus Martin

Coordinador
jesus-martin

Jesus Martin

Coordinador

Si hace unos días hablábamos sobre patentes en Honda con una probable distribución variable para la Honda CBR1000RR Fireblade, ahora nos quedamos en la casa del ala dorada, pero en un plano muy diferente.

En esta ocasión toca hablar de direcciones. La dirección es quizá el elemento menos alterado en una moto desde que se concibió la primera en el siglo XIX, pero parece que Honda quiere cambiar esto aplicando un sistema de dirección asistida que podría tener mucha más relevancia de lo que parece.

Los avances de los coches aplicados a las motos

Honda Riding Assist 1

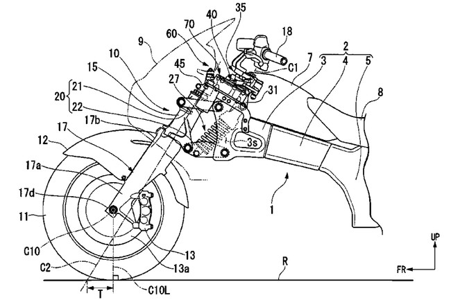
Según los documentos que se pueden consultar en el registro de patentes, lo que Honda ha registrado es un complejo sistema colocado en un tren delantero no convencional. Para esta patente parece ser que se ha tomado como modelo el tren delantero de la Honda GL 1800 Goldwing, un horquilla delantera de paralelogramo deformable tipo Hossack a la que se le ha añadido un completo sistema de dirección asistida con dos funciones: la primera sería ayudar al giro al mismo tiempo que hace las veces de amortiguador de dirección y la segunda permitiría reducir la dimensión del sistema de dirección aplicando motores eléctricos en lugar de reenvíos mecánicos.

Este planteamiento aparentemente complejo tendría una utilidad significativa en motos de gran volumen en las que maniobrar especialmente a baja velocidad puede ser realmente complicado, pero quizá aquí esté sólo la punta del iceberg en cuanto a la propuesta de ingeniería de Honda.

Direccion Honda1

No hace falta echar la vista muy atrás para ver sistemas relativamente similares presentados por Honda. En 2015 la firma del ala dorada mostró el Honda Neo Wing Concept, un triciclo con capacidad de inclinación al estilo de la Yamaha Niken y del que más recientemente hemos visto una segunda aplicación en forma de patente para el esquema de suspensión. Aquel triciclo ya estaba dorado de dirección asistida.

Lo que esta patente de 2019 nos muestra es un sistema mucho más compacto y mejor integrado que, salvando las distancias, podría ser la puerta para llevar a la producción una moto con capacidad de estabilización propia. Te suena, ¿verdad? Lógico. Primero en forma de moto de combustión con la Riding Assist y posteriormente como iteración del mismo sistema aplicado a una mecánica eléctrica con la Riding Assist-e, Honda enseñó su primera moto capaz de mantener el equilibrio por sí misma regulando el ángulo de dirección y de lanzamiento de la pipa.

Honda Riding Assist E 2018 7

Un sistema que fuera capaz de controlar la dirección, aunque fuera parcialmente o de manera limitada, parece no tener sentido para un motorista, pero si se hace en consonancia con un sistema electrónico lo suficientemente avanzado podría actuar como lo hacen actualmente los controles de tracción y los ABS con asistencia en curva, con pequeñas correcciones que pudieran salvarnos de alguna que otra caída.

Como siempre, estas patentes pueden significar algo o nada. Honda podría sacar una Goldwing con dirección asistida o ser simplemente una patente que se aplique a otros modelos con cualquier esquema de suspensión delantera. Lo que está claro es que están trabajando en algo y eso siempre es bueno.

Comentarios cerrados
Inicio