HOY SE HABLA DE

Europeos y japoneses tiemblan con las motos chinas: CFMoto prepara una superbike V4 de 204 CV basada en la KTM de MotoGP

Cfmoto V4 5 2023
1 comentario Facebook Twitter Flipboard E-mail
john-fernandez

John Fernández

Lo venimos avisando hace unos cuantos meses; las marcas chinas vienen con muchas ganas de comerse el mercado de las dos motos. Las más asentadas tienen en marcha proyectos tan interesantes que incluso superan al poderío de las europeas y japonesas, que se llevan gran parte del pastel.

CFMoto viene pisando fuerte en los últimos tiempos. La marca ya tiene una amplia gama de motos desplegada en nuestro país, y ahora tienen una brutal máquina en el horno: una superbike con un motor V4 y, naturalmente, más de 1.000 cc y 200 CV.

CFMoto registra la superbike con 204 CV de potencia, y una similitud con la RC16 de MotoGP

Cfmoto V4 2 2023

Hay que tener en cuanto que hasta hace un par de años era muy extraño, por no decir casi imposible, encontrar alguna moto con cuatro cilindros en China. Ahora ya no; se atreven con todo. Su estatus está subiendo como la espuma (no hay más que ver los números de venta en nuestro propio país), y la competencia ya no es un problema para ellos.

Es noticiable que los chinos hayan dispuesto un motor V4 en sus motos, entendiendo como V4 un motor de cuatro cilindros con disposición en V. Para los mortales, el propulsor más enrevesado y complejo a nivel mecánico entre los motores de cuatro cilindros en línea. Y las motos que lo equipan se pueden contar con los dedos a día de hoy.

Cfmoto V4 1 2023

Es la primera superbike de alto poderío que falta en China: más de 1.000 cc y 200 CV es lo que se augura par aesta nueva CFMoto, que hasta el día hoy solo tiene en su catálogo máquinas con uno y dos cilindros.

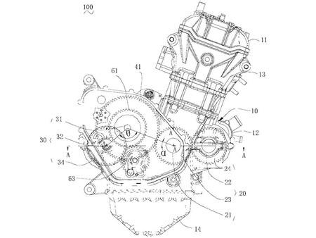
Ahora han captado a CFMoto registrando un nuevo modelo de superbike con motor V4. En es registro se puede ver con detalle el motor de carrera corta al que acompaña un sistema de refrigeración con dos líneas de agua separadas... Y una potencia registrada de 150 kW, es decir, 204 CV.

Cfmoto V4 4 2023

Y la teoría más loca es que la KTM RC16 de MotoGP está detrás de esta moto. Recordemos que los de Mattighofen colaboran con CFMoto (la última 800NK mismamente utiliza el LC4c de los austriacos), y aunque no tienen ningún V4 en su catálogo... Sí lo hacen en MotoGP.

Es entonces cuando nos hace pensar sobre la remota hipótesis de que la CFMoto pueda tener unos genes austriacos. Desde luego el ángulo entre los cilindros de 17º tanto en la CFMoto como en la KTM delatan una inevitable comparación.

Comentarios cerrados
Inicio