HOY SE HABLA DE

¡Filtrada! La Honda CRF1100L Africa Twin tendrá más potencia, imagen más afilada y dos versiones

¡Filtrada! La Honda CRF1100L Africa Twin tendrá más potencia, imagen más afilada y dos versiones
12 comentarios Facebook Twitter Flipboard E-mail
jesus-martin

Jesus Martin

Coordinador
jesus-martin

Jesus Martin

Coordinador

En el mes de julio Honda nos confirmó la llegada de una nueva moto aventurera, así que uniendo esto con los rumores sobre una renovación de la célebre Honda CRF1000L podemos aventurarnos a decir que habrá una nueva Africa Twin en 2020.

No dejan de ser conjeturas, pero los chicos de motorcycle.com han tenido acceso a unas imágenes que confirmarían las sospechas: hay una nueva Honda CRF1100L Africa Twin en camino y va a cambiar lo justo.

Una Africa Twin nueva, pero con la misma filosofía

Los documentos filtrados se corresponden con el papeleo que Honda está llevando a cabo para recibir la homologación de su próximo modelo en Australia, y por lo que vemos en las imágenes van a seguir fieles a una imagen continuista donde no se diluyan las señas de identidad de la Africa Twin.

Las líneas maestras son las mismas aunque podemos ver cambios en los grupos ópticos y en los carenados laterales. El carenado frontal se afila al tiempo que ahora parece más alto, haciendo un uso de una pantalla más corta.

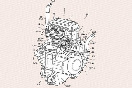
A nivel de chasis y subchasis también hay cambios, con nuevos bastidores que parecen anclar al motor en una posición más inclinada hacia delante, buscando un mejor reparto de masas junto a unas geometrías con un basculante aparentemente más largo. Importante el hecho de que el subchasis parezca atornillado en lugar de soldado, facilitando su reparación en caso de daño.

Honda Crf1100l Africa Twin

El motor por cierto será un nuevo bloque que mantendrá su configuración de bicilíndrico en paralelo pero con una cilindrada superior. Teóricamente debería cubicar 1.084 centímetros cúbicos y aprovechar este incremento para mejorar su potencia superando por poco los 100 CV de potencia (998 cc y 94 CV en el modelo actual). El silenciador es bastante más voluminoso.

Por otro lado, las características que hemos podido alabar en el actual modelo como son la ligereza o el tamaño relativamente compacto van a seguir estando presentes en la próxima generación. Se espera un leve incremento de peso teniendo en cuenta el mayor equipamiento, pero nada demasiado crítico sobre la báscula.

Honda Crf1100l Africa Twin 2

En Honda quieren seguir manteniendo a su trail como una de las opciones más polivalentes y con mejor desempeño fuera de carretera, y por eso van a seguir al margen de la guerra por las maxitrail cada vez más potentes y pesadas. Eso sí, por lo que parece seguirá habiendo dos versiones: Africa Twin y Africa Twin Adventure Sports.

La versión más ambiciosa seguirá utilizando la misma receta con neumáticos mixtos de serie, suspensiones de largo recorrido, pantalla elevada, asiento más confortable, depósito de mayor capacidad y portaequipajes trasero, aunque parece que para esta ocasión no se incluyen barras de protección ni luces auxiliares (sí un cubrecárter más recio).

Para conocer todos los datos oficiales de la nueva generación de Africa Twin aún tendremos que esperar unos meses, hasta que la nueva trail japonesa sea presentada en el Salón de Milán o el Salón de Tokio.

Comentarios cerrados
Inicio