Una Yamaha MT-07 que cambia de marcha por botones, y automática. El adiós al embrague y a la palanca está al caer

yaa
1 comentario Facebook Twitter Flipboard E-mail
john-fernandez

John Fernández

Parece que los cambios semiautomáticos en las motos se abren abriendo paso a un ritmo vertiginoso en estos últimos tiempos. Hasta los chinos se han metido en este pantanoso terreno. La última que tiene una idea al respecto es Yamaha para uno de sus buques insignias en la gama media, la MT-07.

En Iwata se acaban de sacar un cambio semiautomático para la MT-07 que pretende rivalizar con el nuevo E-Clutch de Honda. Y podría ser una brutal alternativa para aquellos perezosos que quieren disfrutar de la moto sin cambio de marchas.

Un cambio por botones para muchos modelos: XSR, MT, Ténéré...

El E-Clutch de Honda nació hace poco con una clara concepción: una alternativa económica al DCT de la misma marca (transmisión de doble embrague). Yamaha ha pensado eso mismo sería una muy buena idea; y mejor todavía aplicarlo a la rival versión naked, la MT-07.

Sin embargo, hay diferencias. Y no pocas. Empezando porque el diseño de Honda y su E-Clutch es más bien algo híbrido, al conservar embrague y palanca de pie. La versión de Yamaha no: adiós al embrague y a la palanca de cambio en el pie izquierdo. En su lugar, este sistema utilizará botones en el manillar.

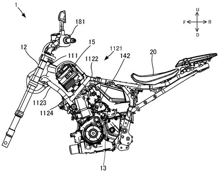
Esta información se interpreta a través de las patentes que han registado los de Iwata a través de la oficina de patentes. El diseño nos deja ver la base de la MT-07 con una idea ya conocida, porque no es la primera vez que Yamaha se mete en este embrollo semiautomático. Recordemos que el YCC-S (Yamaha Chip Controlled Shifting) ya existió, y que empleó la FJR1300 en 2006.

Cambio 1 2024

Este YCC-S actualizado, llamémoslo, sería mucho más asequible por varios motivos, pero principalmente por el hecho de que al montarlo en una moto con el CP2 permitiría equiparlo en el resto de modelos como la YZF-R7, XSR700 o Ténéré 700.

En la piña izquierda del manillar se encontrarían los botones para cambiar de marcha hacia arriba o hacia abajo. En la misma patente encontramos un par de actuadores eléctricos instalados justo encima de la transmisión. Uno acciona la palanca de cambio y otro controla el embrague. Todo quedaría controlado por un módulo de control del motor que lee estas operaciones, y actúa.

Cambio 2 2024

De hecho, sabemos que se utilizará en otras motos porque los japoneses también han registrado una patente informando de una segunda unidad de control para controlar ese embrague, pero montado sobre una Yamaha YZF-R7. No solo permitiría al motorista cambiar de marcha mediante botones, sino que habría un segundo modo completamente automático que no requeriría absolutamente nada; lo haría solo.

Sorpresa extra: la MT-07 de las patentes no es exactamente igual que la generación actual. Encontramos un nuevo asiento, así como tomas laterales en el tanque. Eso nos haría indicar que una nueva generación de MT-07 estaría al caer.

Comentarios cerrados
Inicio